|
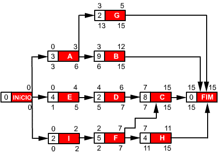
Representação do Caminho Crítico: Atividades críticas: I, F e C. Caminho crítico: Início, I, F, C até o Fim.
A rede dá informações sobre as datas de começo e término de cada atividade. Mas a tabela é a representação mais simples desses dados. A tabela não é um cronograma. Oferece, simplesmente, opções de programação. Somente as atividades críticas é que estão programadas. A duração de uma atividade não crítica é menor do que seu tempo disponível. Este tempo extra disponível é denominado folga. |
Copyright © 2010 AIEC.. |