Unidade 1 Módulo 1
Tela 1
Módulo 01 – Introdução

1 - A logística definida

Nagano e Aguiar (1996) definem a logística como sendo a forma de prover bens e serviços a partir de um ponto de oferta até um ponto de demanda. Preocupa-se com o curso da produção através de todo o processo comercial, da matéria-prima ao produto acabado e deste ao local de entrega. Para Ballou (1993), ela é entendida como a integração tanto da administração de materiais como da distribuição física: “estuda como a administração pode prover melhor nível de rentabilidade nos serviços de distribuição aos clientes e consumidores, através de planejamento, organização e controle efetivos para as atividades de movimentação e armazenagem que visam facilitar o fluxo de produtos desde a fonte fornecedora até o consumidor final”.

De modo prático ela é a ferramenta para interligar, de maneira otimizada, os fornecedores e estabelecimentos a clientes e consumidores. Ou seja, um sistema logístico completo e eficiente é capaz de controlar o processo de obtenção, estoque e distribuição de produtos em uma rede de clientes e consumidores.

Dessa forma, podemos concluir que o principal alvo da logística é o atendimento aos clientes e consumidores finais; cuja presença é marcante no instante em que o cliente ou consumidor resolve transformar um desejo de consumo em realidade.



Logística, segundo definição do dicionário (Webster’s New Encyclopedic Dicionary, 1993, p.590) é: “O ramo da ciência militar que lida com a obtenção, a manutenção e o transporte de materiais, pessoal e instalações”

A definição de logística promulgada pelo Conselho de Administração Logística (CLM – Council of Logistics Management), formada em 1962, é: “O processo de planejamento, implementação e controle do fluxo eficiente e economicamente eficaz de matérias-primas, estoque em processo, produtos acabados e informações relativas desde o ponto de origem até o ponto de consumo, com o propósito de atender às exigências dos clientes”.



A administração de materiais, também conhecida por logística de entrada (Inbound Logistcs), é o segmento da logística empresarial que corresponde ao conjunto de operações relativas ao fluxo de materiais e informações desde a fonte das matérias-primas até a entrada da fábrica, e portanto, é a logística dos insumos de uma empresa
.



A distribuição física é o segmento da logística empresarial que corresponde ao conjunto das operações associadas à transferência de bens desde o local de sua produção até o local designado no destino e ao fluxo de informações associadas
.



Tela 2
Módulo 01 – Introdução

2 - O porquê de estudar logística

No século passado, como precedente para a Guerra do Golfo, os Estados Unidos e seus aliados tiveram que aplicar de maneira eficiente seus conhecimentos em logística: tiveram que deslocar grandes quantidades de pessoas e materiais bélicos e de suprimentos a grandes distâncias em um tempo muito curto.



Tela 3
Módulo 01 – Introdução

Em pleno início do século XXI, o mundo assistiu estarrecido a mais um exemplo dramático da importância da logística: a guerra dos Estados Unidos contra o Iraque. Porém, existem vários outros motivos, menos dramáticos e irracionais que, com certeza, explicam o interesse de muitas pessoas procurarem tornar-se mais informadas sobre Logística. Um desses motivos é que, além de muito interessante, a logística é considerada como de vital importância para a sobrevivência de muitas empresas.

As organizações empresariais reconhecem o impacto positivo que pode causar o gerenciamento logístico na obtenção da vantagem competitiva (fato claramente constatado pelos militares). No entanto, a demanda por profissionais em logística tem sido superior à oferta; sendo esta escassez mais notada em nível de gerência.

Desse modo, as pessoas buscam obter a capacitação com vistas à perspectiva de um bom emprego ou, se já o possui e sendo ambicioso, de uma ascensão funcional. Esta talvez seja a maior justificativa para se estudar a Logística, uma vez que a maioria das empresas necessita, em algum grau, do auxílio de um profissional em logística. Logo, conclui-se que as pessoas que almejam ascensão na carreira executiva necessitam ter, em algum nível, compreensão dos problemas logísticos e, principalmente, saber como solucioná-los. É com esse objetivo que estamos fornecendo algum conhecimento nessa tão emergente área.

Outra questão a ser considerada é onde aplicar esse conhecimento. Essa resposta é bastante extensa, já que existem inúmeras aplicações da logística: na indústria, nos comércios atacadista e varejista e no agribusiness, dentre outras. De forma direta, podemos aplicá-la na elaboração do planejamento, operação e controle de uma empresa ou no nosso próprio negócio; gerenciando-os de uma forma bem mais moderna, dinâmica e competitiva para o mercado atual. Empresas de distribuição de alimentos, centros de distribuição, redes de supermercados; são citações desses negócios.

Estas e outras questões serão tratadas neste curso; onde, provavelmente, você identificará uma área de aplicação da logística que mais lhe agrade (administração de materiais, suprimentos ou distribuição física) e que poderá aplicar no seu dia-a-dia profissional, tornando recompensador o presente estudo.



Vantagem competitiva significa posição de superioridade duradoura sobre os concorrentes, em termos de preferência do cliente. Pode ser alcançada por meio da logística em termos de produtividade, de custo e de valor.




Tela 4
Módulo 01 – Introdução

3 - Logística: importância e evolução

Ao se tratar da importância da Logística, é fundamental que se faça uma retrospectiva com o objetivo de conhecer a sua evolução e crescimento. A atividade logística, quando considerada no seu sentido mais amplo – movimento de produtos para satisfazer necessidades de grupos humanos – recorre aos tempos bíblicos como atividade de subsistência. Os estudos mais recentes (Fleury et al., 2000) têm caracterizado o pensamento logístico evolutivo em cinco fases:


Fases do pensamento logístico evolutivo

Fase
Época
Característica

1) Era do campo ao mercado

Início do século XX

Economia agrária

2) Era da especialização

De 1940 a início de 1960

Logística Militar

3) Era da integração interna

De 1960 a início de1970

Abordagem sistêmica

4) Era do foco no cliente

De 1970 a início de 1980

Busca por eficiência

5) Supply Chain

De 1980 até hoje

Logística como diferenciação

Fonte: modificado de Fleury et al., 2000.



Nessa fase, as necessidades em transporte eram satisfeitas por qualquer meio que permitisse movimentar os produtos, relegando ao segundo plano as condições e formas de acondicionamento.




Foi a fase onde se exigiu que o transporte de alimentos, o combustível e a munição se realizasse com segurança e o suprimento chegasse ao local certo, na hora exata.




Nessa fase, dava-se aos Transportes início à integração de funções e um tratamento com caráter gerencial.




Já nessa fase, considerava-se a necessidade de conquistar o cliente por meio da redução de custos e em consequência, pela otimização dos Transportes.




Por fim, a diversificação dos produtos, cujo tempo de vida se torna cada vez mais curto, ensejou o crescimento da frequência de pedidos em detrimento da quantidade estocada.
A explosão da tecnologia da informação, alterações estruturais surgidas nos negócios e na economia dos países emergentes, a formação de blocos econômicos e o fenômeno da globalização foram fatores decisivos para o desenvolvimento da logística evidenciada nesta fase.




Tela 5
Módulo 01 – Introdução

A Logística só passou a ter importância quando as empresas puderam computar seu custo logístico e descobriram um surpreendente nível: no geral, entre 4% e 30% do valor das vendas (Ballou, 2001, p.25). Além disso, a atenção oferecida à organização e estruturação da logística depende de sua natureza na empresa; ou seja, uma empresa que despende apenas uma pequena fração do total de seus custos operacionais em logística ou no atendimento dos requisitos de nível de serviço, normalmente, terá pouco interesse em dar atenção especial à organização dessa atividade. Como exemplo, tem-se a indústria alimentícia que tem um custo logístico elevado e isto explica porque foi pioneira em inovações administrativas para atividades logísticas (Ballou, 2001).

A revolução logística, entretanto, não começou simplesmente porque os custos logísticos eram grandes. Iniciou-se quando ferramentas mais sofisticadas se tornaram acessíveis e quando o cliente, melhor informado, passou a exigir um nível de serviço superior valorando, de certo modo, produtos e serviços oferecidos. No Brasil, a logística apareceu nos anos 70, por meio de um de seus aspectos: a distribuição física, tanto interna quanto externa. Hoje, as empresas brasileiras já se deram conta do imenso potencial implícito nas atividades integradas de um sistema logístico.



Custo logístico, de maneira simplificada, é o somatório dos custos de (1) transporte, (2) armazenagem e (3) manutenção de estoque.




Tela 6
Módulo 01 – Introdução

4 - Atividades desenvolvidas na logística

As atividades que normalmente compõem a logística empresarial dependem, principalmente, da estrutura organizacional da empresa e, em particular, da importância dada a cada atividade logística. Portanto, as atividades variam de empresa para empresa e estão divididas em (1) atividades-chave e (2) atividades de suporte.

As atividades-chave são assim denominadas, porque contribuem majoritariamente com o custo logístico e são atividades primárias ou ditas essenciais à coordenação eficaz e à conclusão das tarefas logísticas. Estão alocadas no circuito crítico de serviço ao cliente, e são assim caracterizadas (Ballou, 2001):


Fonte: modificado de Ballou, 2001, p.24



Tela 7
Módulo 01 – Introdução

O circuito crítico de serviços ao cliente envolve:

O custo das atividades-chave geralmente é menor se comparado ao custo de transporte ou de administração de estoques. Porém, sua relevância se dá quando aciona a movimentação de produtos e serviços e diminui o tempo total de entrega/recebimento desses produtos ou serviços.



Padrões de serviço ao cliente têm o objetivo de estabelecer o nível de produção e o grau de preparação ao qual o sistema logístico deve reagir. Os custos logísticos podem ser exageradamente elevados, caso sejam estabelecidos requisitos de padrão muito alto. Uma das funções desta atividade é a de cooperar com o marketing para:
a. determinar as necessidades e os desejos de clientes para serviços logísticos;
b. determinar a reação dos clientes aos serviços;
c. estabelecer o nível de serviços a clientes.




Transporte é uma atividade dita essencial porque nenhuma empresa moderna pode operar sem fornecer o trânsito ou movimentação de suas matérias-primas e/ou dos produtos acabados. As atribuições desta atividade podem ser:

a. decisão do modo e do serviço de transportes;
b.consolidação de fretes;
c. roteirização e programação de veículos;
d. seleção de equipamentos;
e. processamento de reclamações;
f. auditoria de tarifas.




JIT significa atender ao cliente interno ou externo no momento exato de sua necessidade, com as quantidades necessárias para a operação ou produção. Seu principal objetivo é o de evitar a manutenção de maiores estoques, provendo o material correto, no local correto, na quantidade correta e no tempo correto
.



Administração de estoques é considerada atividade essencial, porque praticamente é impossível ou impraticável fornecer produção instantânea e cumprir prazos de entrega aos clientes se não há uma boa gestão de estoque. O estoque deve servir como amortecedor entre a oferta e a demanda; estando suas atividades assim estruturadas:

a. políticas de estocagem de matérias-primas e produtos acabados;
b. previsão de vendas em curto prazo;
c. combinação de produtos em pontos de estocagem;
d.número, tamanho e local dos pontos de estocagem;
e. estratégiasjust-in-time.



O fluxo de informações e processamento de pedidos determinam o tempo necessário para a entrega de produtos e serviços aos clientes. E estão assim subdivididos:

a. procedimentos de interface dos estoques com pedidos de venda;
b. métodos de transmissão de informações de pedido;
c. regras de pedidos.




Tela 8
Módulo 01 – Introdução

As atividades de suporte tratam da infra-estrutura da empresa, do gerenciamento de recursos humanos, desenvolvimento de tecnologia, aquisição de insumos e serviços; são assim caracterizadas:

Essas atividades são consideradas como contribuintes para a realização da missão logística, embora em algumas circunstâncias, possam ser consideradas atividades-chave. Uma outra peculiaridade é que dependendo do ramo da empresa, nem todas as atividades de suporte são desenvolvidas por ela. Por exemplo, a atividade de colocar a embalagem protetora é uma atividade de suporte às atividades-chave de transportes e estoques; no entanto, dependendo da empresa e do produto, nem sempre elas são requisitadas (caso de automóveis).



A atividade de armazenagem envolve as questões relativas ao espaço necessário para estocar os produtos. Trata dos problemas de localização, dimensionamento de áreas, arranjo físico (layout), recuperação do estoque, projeto de docas ou baias de atracação e configuração do armazém e outros.




Manuseio de materiais refere-se à movimentação dos produtos no local de armazenagem e dá apoio à manutenção de estoque
.



Obtenção é a atividade que torna o produto logístico disponível para o sistema logístico. Suas atividades rotineiras são: selecionar as fontes de suprimento (fluxo de entrada), e determinar a quantidade e a forma pela qual o produto é comprado. É uma das atividades de suporte das mais importantes para a logística, pois decisões de compras têm dimensões geográficas e temporais que afetam os custos logísticos
.



Embalagem protetora é a atividade de embalar um produto tem por finalidade cumprir a missão logística de não danificar o produto a um custo viável.




Programação do produto é a atividade que se refere primariamente às quantidades agregadas que devem ser produzidas e quando e onde devem ser fabricadas. Está relacionada ao fluxo de saída (distribuição física).




Manutenção de informação tem como principal objetivo ter uma base de dados para o planejamento e o controle da logística. Por exemplo, localização de clientes, volume de vendas, forma de pagamento, níveis de estoques, horário de atendimento e faturamento
.



Tela 9
Módulo 01 – Introdução

É por meio da gestão adequada das atividades-chave como as de suporte que a logística empresarial atende ao objetivo de proporcionar ao cliente produtos e serviços que satisfaçam suas necessidades.



Tela 10
Módulo 01 – Introdução

5 - Atividades de interface com a logística

Às vezes, em determinadas empresas, para que haja uma boa coordenação de atividades é necessária a criação de áreas funcionais para realização de atividades de interface entre as atividades típicas de logística e as de marketing, e entre as típicas de logística e as de produção. Entretanto, os gerenciadores precisam conhecer e avaliar desvantagens da introdução dessas áreas na estrutura administrativa da empresa. Uma das desvantagens pode ser o surgimento de alguns problemas administrativos como conseqüência de conflitos interfuncionais que ocorrem quando alguém está tentando gerenciar atividades de interface. É preciso que as atividades de cada área estejam bem definidas e delimitadas, tais como:


    1. Logística, área responsável pelas atividades de movimentação e armazenagem de produtos.
    2. Produção/Operação, área responsável pela formação de produtos e serviços e do controle de qualidade destes. Assim como da missão, não menos importante, de minimizar o tempo e o custo unitário de produção.
    3. Marketing, tem como responsabilidade primária gerar lucros e, portanto, deve tratar da promoção, pesquisa de mercado e mix de produto, por exemplo.

As atividades de interface devem tratar de relacionar as atividades típicas de cada área com as atividades de sobreposição. Ou seja, juntar o conhecimento de cada área para um único fim como, por exemplo, formação de preço, que é uma atividade típica de participação das áreas de logística e marketing, onde cada área tem conhecimento específico sobre o item e que juntos, vão auxiliar na composição de preço aceitável e competitivo de um produto ou serviço.



Atividade de interface é uma atividade que não pode ser gerida efetivamente dentro de uma determinada área funcional.

São atividades de interface típicas de logística e as de marketing:

  1. Padrões de níveis de serviço
  2. Formação de preços
  3. Embalagem
  4. Localização de depósitos

São atividades de interface entre as típicas de logística e as de produção

  1. Programação de produção
  2. Localização industrial
  3. Compras (Obtenção)



Tela 11
Módulo 01 – Introdução

Para evitar que ocorram problemas administrativos na implementação dessas áreas complementares, também conhecidas como áreas de “limbo”, algumas medidas preventivas devem ser tomadas, como a conscientização de cada profissional envolvido no processo e o estabelecimento de espírito de cooperação entre as funções de cada área. Um bom exemplo de como seria essa relação, considerando um arranjo administrativo tradicional, se encontra na figura abaixo:

A Empresa

 

 

  

 

Interface
Produção x Logística

Atividades típicas

Atividades de interface

  1. Controle de qualidade
  2. Planejamento detalhado
  3. Manuseio interno
  4. Manutenção de equipamentos

  5. Programação de produção
  6. Localização industrial
  7. Compras (obtenção)

 

 


 

 

 

 

Interface
Marketing x Logística

Atividades de interface

Atividades típicas

  1. Padrões de níveis de serviço
  2. Formação de preços
  3. Embalagem
  4. Localização de depósitos (movimentação)
  1. Promoção
  2. Propaganda
  3. Pesquisa de mercado
  4. Administração da força de vendas

 

 

Fonte: Ballou, 1993
Modelo de integração das atividades logísticas dentro das atividades tradicionais de uma empresa



Tela 12
Módulo 01 – Introdução

6 - Objetivos e manifesto da missão

Segundo a SOLE (Society of Logistics Engineers), os objetivos da logística podem ser resumidos nos chamados “8 Rs”:


    • Right Material (materiais justos)
    • Right Quantity (quantidade justa)
    • Right Quality ( justa qualidade)
    • Right Place ( lugar justo)
    • Right Time ( tempo justo)
    • Right Method (método justo)
    • Right Cost (custo justo)
    • Right Impression (com boa impressão)

Observa-se que, para satisfazer todas essas exigências, a logística não é tão simples e não basta apenas se ocupar da entrega dos produtos ou dos serviços oferecidos. Como por exemplo, para Kobayashi (2000), é necessário reorganizar globalmente as funções de abastecimento de materiais, componentes etc., àquela de produção e de compra no atacado, à função de desenvolvimento dos produtos e de distribuição física, à função das vendas e assim por diante; é necessário estruturá-las juntamente e fazer com que as mesmas trabalhem como um sistema integrado com as atividades de produção e marketing. Esses objetivos se aliam para cumprir as principais missões dentro da logística, que, segundo Ching (2001) são:


  • fornecer quantidade desejada de serviços aos clientes, objetivando alcançar níveis de custos aceitáveis e competitivos;
  • proporcionar subsídios e condições para que os materiais sejam movimentados da maneira mais rápida e eficaz;
  • contribuir para a gestão comercial das organizações empresariais, por meio da confiabilidade e eficácia da movimentação dos materiais, bem como nos prazos e metas de atendimento aos pedidos efetuados pelos clientes.


Tela 13
Módulo 01 – Introdução

Resumo

Sabe-se que os militares, durante a Segunda Guerra Mundial, executaram o que foi chamada de a mais complexa e mais bem-planejada operação logística na história – a invasão da Europa; e embora os problemas logísticos e o serviço ao cliente prestado pelos militares, sejam diferentes dos negócios e objetivos dos empresários, a semelhança foi grande o suficiente para gerar uma sólida base formada por valiosas experiências que contribuíram não só para o desenvolvimento da logística, mas, sobretudo, para conduzir o amadurecimento da alta gerência do setor empresarial a um ponto conclusivo: “toda empresa tem que ser vista sob uma abordagem sistêmica”.

A logística não é somente uma função empresarial independente, que faz parte de um mundo isolado. É uma disciplina científica que ensina como organizar a cadeia logística e ao mesmo tempo é um conjunto de atividades que abraça completamente e acompanha cada fase do ciclo da empresa: do abastecimento da “matéria-prima” do produto ou serviço, até o consumidor final e à assistência pós-venda.

A meta de nível de serviço logístico é prover produtos ou serviços corretos, no lugar certo, no tempo exato e na condição desejada, ao menor custo possível. A Logística Empresarial busca atender a estes pressupostos através das suas atividades-chave – transportes, manutenção de estoques, processamento de pedidos e ainda padrões de serviço ao cliente – e várias atividades de apoio, chamadas de atividades de suporte – armazenagem, manuseio de materiais, obtenção, embalagem, programação e manutenção de informação.

Com a Logística Empresarial, as organizações empresariais (sejam elas públicas ou privadas) podem contar com uma poderosa ferramenta para medir os reflexos de um bom planejamento na administração de seus produtos e serviços, tanto no que se refere aos aspectos externos (consumidores e fornecedores) quanto a seu aspecto interno (fluxo de materiais e armazenamento físico de matéria-prima e produtos acabados); possibilitando dessa maneira, redução em seus custos e satisfação de seus clientes. Estes fatores são de suma importância para aumentar a competitividade na atual realidade do mercado, podendo ser determinante do sucesso ou fracasso das empresas.



Unidade 1 Módulo 2
Tela 14
Módulo 2 – Planejamento Logístico
1 - O planejamento

Dentro dos objetivos mais abrangentes da empresa, o profissional de logística empresarial procura sua própria meta profissional: desenvolver um conjunto de atividades logísticas que resultem no maior retorno possível sobre o investimento ao longo do tempo. Essas atividades determinam como deverão ser gerenciadas as funções de Planejamento, Organização e Controle. Dentre essas normalmente, o planejamento é a mais difícil e também a mais importante.

Difícil porque exige que os gerentes e tomadores de decisão tenham conhecimento dos objetivos da empresa, dos conceitos e dos princípios necessários para alcançá-los; e principalmente, que disponham e saibam aproveitar das ferramentas de apoio à decisão (como softwares de roteirização, inteligência artificial, simulação etc.) que os auxiliam a identificar e selecionar cursos alternativos de ação.

Importante porque, se bem elaborado, facilita o desempenho das funções posteriores de Organização e Controle, além de contribuir para o sucesso da empresa. Drucker (1998) ressalta que “o planejamento não diz respeito a decisões futuras, mas às implicações futuras das decisões presentes”; sua maior virtude está na preparação para a mudança que visa a alcançar os objetivos do negócio.



Planejamento é um processo dinâmico de racionalização coordenada das opções, isto é, nos permite prever e avaliar custos de alternativas e futuros, com vista à tomada de decisões mais adequadas e racionais (Belchior, 1974 in Boiteux, 1985).




Tela 15
Módulo 2 – Planejamento Logístico

O triângulo do planejamento logístico envolve:

As decisões, esquematicamente apresentadas na figura acima, quando adequadamente integradas, robustecem o ponto de vista de que não é possível resolver isoladamente os problemas administrativo e operacional de uma empresa, principalmente se considerarmos que, de acordo com Ching (2001), esta integração gera quatro elementos importantes dentro da cadeia logística:


• atendimento
• disponibilidade
• velocidade
• qualidade

Elementos esses, quando bem integrados no planejamento logístico, vão dar valor logístico ao produto ou serviço oferecido.



A cadeia logística é constituída por redes de empresas que se inter-relacionam, criando valor na forma de produtos e serviços, desde a extração de recursos naturais (fornecedores de matéria-prima) até o consumidor final.




Valor logístico é o montante que os compradores estão dispostos a pagar por aquilo que uma empresa, ou indivíduo, lhes fornece (Porter, 1989 in Novaes,2001).




Tela 16
Módulo 2 – Planejamento Logístico

O planejamento pode ocorrer em nível:

A maior diferença entre eles é a dimensão temporal e o nível de abordagem, que é específica ou geral. O planejamento operacional e tático exige abordagem mais específica e, portanto, individualizada (por exemplo, planejamento de cada item de um estoque). O planejamento estratégico trata de uma abordagem geral (por exemplo, do planejamento de um estoque como um todo). Vamos aqui nos direcionar mais ao planejamento estratégico logístico, que nos permite uma abrangência gerencial maior.



Planejamento operacional é a tomada de decisão de curto prazo, freqüentemente feita em base por horas ou diárias (Ballou, 2001). É um planejamento altamente operativo, isto é, normalmente trata das atividades operacionais para o dia-a-dia de uma.



O planejamento tático envolve um horizonte de tempo intermediário, geralmente menos de um ano (Ballou,2001).



Planejamento estratégico é considerado como sendo de longo alcance, no qual o horizonte de tempo é maior do que um ano (Ballou, 2001).



Tela 17
Módulo 2 – Planejamento Logístico
2 - O processo de planejamento

O processo de planejamento é dinâmico por natureza, permite que a empresa identifique estratégias para atingir os objetivos traçados. Para isso, o primeiro passo é decidir as diretrizes estratégicas para a empresa alcançar seus objetivos financeiros e de crescimento como um todo.

A visão estratégica é iterativa e assim sendo, o planejamento estratégico é um processo de análise das oportunidades e ameaças e de pontos fortes e fracos com vista à busca de uma equação para definição de objetivos apropriados ao ajustamento empresarial às condições ambientais de mudança.

O planejamento estratégico constitui utilização de um arcabouço de técnicas direcionadas para:


• a elaboração de uma análise ambiental interna e externa da empresa (globalização);
• a definição da missão logística;
• a formulação de objetivos estratégicos;
• a definição do perfil de negócios e áreas de negócios;
• a formulação de políticas e diretrizes.

O planejamento estratégico deve perseguir os objetivos alcançáveis em longo prazo e servir de esboço geral para a realização dos planos táticos e operacionais. Devido a sua característica de não-especificação, o planejamento em nível estratégico carece de operatividade, por falta de informações suficiente, específicas e fidedignas (que possam ser projetadas com segurança para um futuro muito afastado).



Tela 18
Módulo 2 – Planejamento Logístico
3 - Problema logístico e áreas problema

Vimos que, para realizar um planejamento logístico de sucesso, é importante que se estabeleça como alvo a solução do principal problema logístico: encontrar uma perfeita combinação de todas as atividades envolvidas no circuito de serviços ao cliente de modo a criar um processo de sinergia. Esta combinação deve, ao final, garantir pelo menos um nível de serviço equivalente ao anterior, obtido a um custo logístico inferior, ou mantido o mesmo custo obtenha-se melhor nível de serviço.

Assim sendo, o desafio ou problema logístico é o de equilibrar as expectativas de serviços e os gastos de modo a alcançar os objetivos do negócio (Bowersox & Closs, 2001). Logo, a essência do problema logístico está na necessidade de interligar de forma eficiente a oferta à demanda, de maneira a cumprir a missão logística de contrabalançar custo e nível de serviço.




Tela 19
Módulo 2 – Planejamento Logístico
O planejamento logístico tenta resolver quatro das maiores áreas-problema da logística empresarial: 1) decisões de localização das instalações, 2) decisões de transporte, 3) decisões de estoque e por fim, 4) decisões do nível de serviço a oferecer.

As três primeiras áreas são inter-relacionadas e planejadas comumente como uma única unidade e definem a quarta área-problema, o nível de serviço.


1. As decisões de localização das instalações incluem:

Objetivo: encontrar a distribuição física de mais baixo custo, ou, alternativamente, a de maximizar o lucro.

Estratégia:

• esboçar um plano logístico com a localização geográfica em mapas (se possível, digitalizados) dos pontos de estocagem e suas fontes de fornecimento;
• incluir todos os movimentos de produtos e os custos associados desde a planta, passando pelo fornecedor, pontos intermediários de estocagem até chegar no cliente;
• realizar uma simulação de distribuição (se possível incluindo técnicas de SIG – Sistema de Informação Geográfica);
• analisar os custos totais e por fim,
• decidir pela melhor estratégia de localização.

 

2. As decisões de transporte consideram:

Objetivo: optar pela melhor solução para atender os problemas espaciais e temporais da empresa; minimizando os custos, mas não esquecendo os objetivos do serviço ao cliente.

Estratégia: sabendo-se da localização geográfica da demanda e da localização das instalações da empresa, assim como, da política empresarial adotada (que envolve, dentre outros, tempo de entrega e nível de serviço), é possível definir:

(1) o modo de transporte;
(2) o tamanho de carregamento (capacidade do veículo) e
(3) a roteirização e a programação.

 

3. As decisões de estoque atentam para:

Objetivo: estabelecer regras de reabastecimento, as mais otimizadas possíveis.

Estratégia: localizar seletivamente vários itens na linha de produção e gerenciar níveis de estoques por vários métodos de revisão contínua.

 

4. As decisões do nível de serviço a oferecer levam em conta:

Objetivo: estabelecer um nível de serviço ao cliente apropriado à política da empresa.

Estratégia: sabendo-se que um alto nível de serviço requer uso de vários pontos de estocagem e transportes mais rápidos e muitas vezes, mais dispendiosos, equilibrar os custos e o nível de serviço ao cliente de maneira que possa harmonizar os interesses da empresa e a satisfação do cliente.

Estas áreas-problema serão abordadas e discutidas mais à frente, no decorrer deste curso. Veja exemplos.



TIPO DE DECISÕES NÍVEL ESTRATÉGICO DE DECISÕES
Localização
Número de locais, tamanho e localização
Transporte
Seleção de modais
Armazenagem (estocagem) Layout e seleção de local
Compras Políticas a adotar
Serviços ao cliente Estabelecimento de padrões

Fonte: Modificado de Ballou, 2001 p.42



Tela 20
Módulo 2 – Planejamento Logístico
4 - O plano logístico

Existe em geral, certa dificuldade em tratar, de forma clara e explícita, o tema planejamento logístico. Um aspecto que corrobora com essa dificuldade é a característica personalizada do planejamento, cuja padronização inviabilizaria o uso das condições necessárias para se alcançar a missão logística de cada empresa. Além do que, é fato explícito que não há uma única cadeia logística que possa ser aplicada a todo e qualquer produto, em toda e qualquer empresa.

O que se constata, de certa forma, é que os autores discutem cada atividade primária que o profissional de logística deve planejar e operar., Dá-se, portanto, uma compreensão básica de cada atividade e dos princípios úteis para o planejamento nos níveis estratégico, tático e operacional com o objetivo de que o profissional de logística possa então desenvolver sua criatividade e aplicar sua experiência na elaboração de um planejamento adequado às necessidades e objetivos da empresa.

A recomendação para a elaboração de um plano logístico em médio ou longo prazo, em linhas gerais, é a seguinte (Kobayashi, 2000):


conhecer corretamente a situação da empresa;

conhecer o próprio negócio;

conhecer objetivamente o perfil da empresa;

• delinear as orientações futuras;

determinar slogans facilmente memorizáveis;

determinar o nível de serviço a oferecer;

determinar claramente qual deverá ser o custo de distribuição física;

definir percursos e bases de distribuição física;

delinear o nível ideal de estoque de produtos;

definir com clareza os sistemas de transporte (carga, descarga e modo de transporte);

apontar qual modalidade é a mais apropriada para embalagem;

desenhar a organização mais apropriada à empresa;

determinar o pessoal necessário para desenvolver cada atividade da área de distribuição física.



Tela 21
Módulo 2 – Planejamento Logístico
Uma outra conduta que se recomenda é o levantamento de questões básicas como as sugeridas por Ching (2001), respostas a essas questões podem servir de diretrizes ao planejamento. São elas:

• Quais são os mercados servidos?

      ( ) direto ao consumidor? ( ) doméstico? ( ) internacional?

Quais são as reais necessidades dos clientes?

Que variedades de produtos são necessárias?

Como, quando e onde serão faturados os produtos ou serviços?

Onde posicionar os estoques (localização dos armazéns, rede de distribuição, etc.)?

Como promover a movimentação do estoque (modo de transporte: aéreo, ferroviário, marítimo ou rodoviário; ou combinado)?

Quais as quantidades de estoque a serem solicitadas?

Quando deve ser emitido o pedido de compras para reposição de estoque?



Tela 22
Módulo 2 – Planejamento Logístico

Resumo

O profissional de logística empresarial busca alcançar o objetivo maior da empresa que especificamente, é o de desenvolver um conjunto de atividades logísticas que resultem no maior retorno possível sobre o investimento ao longo do tempo. Esses objetivos determinam como deverão ser gerenciadas as funções de Planejamento, Organização e Controle. Dentre estas, normalmente, o Planejamento é a mais difícil e também a mais importante, já que facilita o desempenho das atividades subseqüentes de Organização e Controle.

O planejamento logístico é calcado na trilogia de:decisões de localização das instalações;decisões de transportes;decisões de.estoques.

As decisões de localização das instalações têm como objetivo: encontrar a distribuição física de mais baixo custo, ou, alternativamente, a de maximizar o lucro; e como estratégia: (1) esboçar um plano logístico com a localização geográfica em mapas (se possível, digitalizados) dos pontos de estocagem e suas fontes de fornecimento; (2) incluir todos os movimentos de produtos e os custos associados desde a planta, passando pelo fornecedor, pontos intermediários de estocagem até chegar no cliente; (3) realizar uma simulação de distribuição (se possível incluindo técnicas de SIG – Sistema de Informação Geográfica); (4) analisar os custos totais e por fim, (5) decidir pela melhor estratégia de localização.

As decisões de transportes têm como objetivo: optar pela melhor solução para atender os problemas espaciais e temporais da empresa; minimizando os custos, mas não esquecendo os objetivos do serviço ao cliente; e como estratégia: (1) definir o modo de transporte; (2) o tamanho de carregamento (capacidade do veículo); e (3) a roteirização e a programação.

As decisões de estoques têm como objetivo: estabelecer regras de reabastecimento, as mais otimizadas possíveis; e como estratégia: localizar seletivamente vários itens na linha de produção e gerenciar níveis de estoques por vários métodos de revisão contínua.

Por fim, espera-se que o profissional de logística empresarial possa desenvolver sua criatividade e aplicar sua experiência para planejar com eficiência as decisões de localização, transporte e estoque e assim, solucionar a decisão-alvo do planejamento logístico: decisões do nível de serviço a oferecer, cujo objetivo é o de estabelecer um nível de serviço apropriado à política da empresa, de maneira que possa harmonizar os interesses da empresa e a satisfação do cliente a um custo competitivo.



Unidade 1 Módulo 3
Tela 23
MÓDULO 3 – NOÇÕES BÁSICAS DE SISTEMA LOGÍSTICO
1 - Sistema logístico

A função logística foi definida como sendo a função de prover bens e serviços a partir de um ponto de oferta até um ponto de demanda, por meio de planejamento, operação e controle de todo o fluxo de produtos e também de informações. Agora, a logística é apresentada de maneira mais atual e simplificada:


Logística é a gestão de fluxos entre funções de negócio, ou ainda entre marketing e produção (Dornier et al.,2000); onde se observa que o âmago dessa atual definição se encontra no termo fluxos, que abrange todas as formas de movimentos de materiais, produtos, serviços e informações.

O Sistema Logístico é formado pelo conjunto de entrada (logística de entrada) e de saída (logística de saída) que compõem esses fluxos, como mostra o quadro a seguir. Os fluxos ocorrem entre as estruturas internas da empresa (gerenciada tanto pela própria empresa quanto por uma prestadora de serviços logísticos), ou entre a estrutura interna e uma externa – um cliente e um fornecedor, por exemplo. As empresas não devem isolar os segmentos de entrada e de saída, sob pena de resultar na insatisfação dos clientes; devem sim, promover a integração entre ambos a fim de que o sistema se torne integrado e possa oferecer o melhor nível de rentabilidade para a empresa e de atendimento ao cliente.

O mesmo risco que correm as empresas que simplesmente ignoram fatores externos, incluindo aqui seus concorrentes, corre aquelas que não operam com pelo menos, uma perspectiva sistêmica de integração entre diferentes áreas funcionais (marketing e produção, por exemplo) e os diferentes elementos de “ponta” tais como fornecedores, clientes, fabricantes, varejistas e concorrentes.



Logística de entrada é a logística que desenvolve a atividade de fornecer todos os materiais e componentes necessários para a fabricação dos produtos – Suprimento físico.



Logística de saída é a logística que desenvolve a atividade de movimentação dos produtos manufaturados a partir da montagem final, por meio de distribuição e armazenagem até as mãos do consumidor final – Distribuição física.



Tela 24
MÓDULO 3 – NOÇÕES BÁSICAS DE SISTEMA LOGÍSTICO
2 - Fluxos logísticos nas empresas

Os fluxos logísticos podem ser físicos (por exemplo, produtos) e intangíveis (por exemplo, a informação boca-a-boca). E podem seguir uma direção direta – empresa para os mercados (clientes e consumidores) ou reversa – dos mercados para as empresas. Os fluxos reversos tornaram-se foco de atenção por parte das empresas devido, principalmente, a preocupação crescente para proteger o meio ambiente e seus recursos naturais. O quadro a seguir apresenta algumas situações de ocorrência de fluxos diretos e reversos na logística externa (fornecedores, clientes e fabricantes).

FLUXOS
LOGÍSTICA EXTERNA
DIRETOS

• Com fornecedores
O fluxo pode ser realizado por meio de fornecimento de materiais e componentes.

• Com clientes
O fluxo pode ser realizado por meio de produtos, peças de reposição, materiais promocionais e de propaganda.

REVERSOS

• Com fornecedores
O fluxo pode ser realizado por meio de embalagem e reparos.

• Com fabricantes
O fluxo pode ser realizado por meio de eliminação e reciclagem.

• Com clientes
O fluxo pode ser realizado por meio de excesso de estoque e reparos.

Fonte: Dornier et al., 2000



Tela 25
MÓDULO 3 – NOÇÕES BÁSICAS DE SISTEMA LOGÍSTICO
Dornier et al. (2000) relaciona os seguintes fluxos físicos:

Matérias-primas, do ponto de estocagem da fonte até a entrega para o cliente.

Produtos semi-acabados, vindos de unidades de fabricação própria ou de terceiros (fábrica ou armazéns de fornecedores).
Ferramentas ou máquinas, de uma unidade de produção para outra.

Produtos acabados entre fábricas, armazéns próprios, armazéns dos clientes, ou armazéns pertencentes a empresas de prestadoras de serviços logísticos.

Itens consumíveis e peças de reposição, de armazéns para os veículos dos técnicos de reparos, ou para as unidades dos clientes onde os equipamentos estão instalados.

Produtos e peças a serem reparados, da unidade do cliente para o local de reparo/recuperação.

Equipamentos de suporte de vendas, como estantes e painéis de propaganda, das empresas para os agentes apropriados.

Embalagens vazias retornadas, dos pontos de entrega para os pontos de carregamento.

Produtos vendidos ou componentes devolvidos, dos pontos de entrega para o ponto inicial de armazenagem ou manufatura (fluxo reverso).

Produtos usados/consumidos a serem reciclados, recauchutados, reutilizados ou postos à disposição (fluxo reverso).

É bom lembrar que a direção do fluxo dos produtos e serviços oferecidos por uma empresa não deve ser a única preocupação na gestão desses fluxos; todos os fluxos de informações relacionados, que dizem respeito à criação e gestão de atividades gerais, e considerações de operações logísticas, devem ser associados aos mesmos.



Tela 26
MÓDULO 3 – NOÇÕES BÁSICAS DE SISTEMA LOGÍSTICO
3 - Fatores que afetam um sistema logístico

Para satisfazer às constantes mudanças nos ambientes de negócio, o gerente de logística de uma empresa moderna precisa implementar modificações substanciais nos sistemas logísticos que gerenciam, de maneira a estruturar os produtos ou serviços oferecidos pela empresa de acordo com essa nova realidade de mercado e ambientes de negócio. Logo, ele precisa estar atento aos fatores que, de algum modo, afetam na sua tomada de decisão quanto ao gerenciamento de um sistema logístico. Dessa forma, os fatores são:


O mercado: que muda, por exemplo, conforme as necessidades de clientes, expectativas de serviços logísticos e mudanças de localização geográfica.


 

A concorrência: que age positivamente sobre o gerenciamento do sistema logístico, fazendo com que as empresas modifiquem constantemente suas cadeias logísticas de suprimentos e torne sua gestão em logística um diferencial competitivo.

 

A tecnologia
: que muito tem auxiliado no gerenciamento logístico com seus softwares de planejamento e controle, e em particular, na tecnologia da informação com o uso de códigos de barra e o intercâmbio eletrônico de dados (EDI-Electronic Data Interchange).


EDI- Electronic Data Interchange é um recurso de informática que capacita as empresas a manter contato direto, a distância, entre os seus computadores e os de clientes e parceiros, agilizando o fluxo de informações dentro de um nível compatível de sigilo; também é um recurso da telemática (informação a distância). (Martins e Alt, 2001).




Tela 27
MÓDULO 3 – NOÇÕES BÁSICAS DE SISTEMA LOGÍSTICO

A figura abaixo mostra como o ambiente afeta o sistema logístico de uma empresa em seus serviços e produtos.



Tela 28
MÓDULO 3 – NOÇÕES BÁSICAS DE SISTEMA LOGÍSTICO
4 - Sistema integrado de logística

Considerações - Por definição, vimos que integração significa a totalização, a complementação de algo que, no nosso caso, é um sistema logístico. Sendo assim, a integração de sistemas logísticos é a totalização dos esforços gerados pelos seus subsistemas de entrada e saída visando à diminuição do custo total e ao aumento da eficiência do todo.
Portanto, não basta um gerente de logística apenas direcionar um sistema logístico, ele tem que tornar esse sistema integrado; de modo a oferecer a rentabilidade tão esperada e a satisfação dos clientes ou consumidores finais.

Como visto anteriormente, as empresas não devem isolar os elementos de entrada e saída do sistema logístico, pois é o fluxo global, integrado, dos materiais que resulta na excelência de desempenho logístico esperado. Um bom exemplo de um sistema integrado é o Just-in-time - JIT, onde a maior integração entre os setores de compras, concepção, manufatura, gestão de estoques, marketing e distribuição é frequentemente um pré-requisito para que um JIT seja implantado. A figura abaixo ilustra um exemplo de sistema integrado de logística.




Tela 29
MÓDULO 3 – NOÇÕES BÁSICAS DE SISTEMA LOGÍSTICO
Os principais elementos de um sistema integrado de logística são:

• Cliente: por definição é o usuário de um serviço ou produto (Bueno, 1995).

•Área comercial: é área que, juntamente com a de marketing, capta o “apetite” do cliente em desejar um produto ou serviço e transforma esse desejo em realidade; estabelecendo um elo forte de satisfação entre o cliente e a empresa.

• Operação industrial: em função dos desejos dos clientes, aguçados na área comercial, é projetada a operação da área industrial que envolve, dentre outros, a escolha de recursos tecnológicos mais indicados para a operação requerida e que se resume ao PCP (Planejamento e Controle da Produção) e a redução ou até eliminação do lead time total do produto na empresa.

• Administração e finanças: é a área que trata do fluxo de caixa de uma empresa, podendo ser denominada de “pulmão da empresa”. O uso da internet faz com que os fluxos de capital sejam cada vez mais rápidos; exigindo, por exemplo, um eficiente plano de investimentos em manufatura em nível de organização e implementação de novos projetos.


• Fornecedor: na atualidade o papel do fornecedor na logística empresarial é o de parceiro operacional. Este papel visa garantir a continuidade do fornecedor no mercado por meio da satisfação gerada ao cliente. Essa parceria entre o fornecedor e o cliente faz com que exista certa cumplicidade na administração de preço, qualidade e prazo, fatores determinantes no bom atendimento ao consumidor final; e também faz com que haja uma limitação, ou até mesmo redução, no número de fontes de provimento. A limitação provém da (1) exigência do uso intensivo da informática e da (2) introdução de esquemas de contabilidade de custos e classificação de estoques empregando o método ABC – Activity Based Costing, por exemplo.

• Distribuição Física: é a área que trata de alcançar um dos principais objetivos da logística que é o de atingir de forma eficiente e eficaz no tempo e no espaço o cliente. A localização das fábricas é hoje função muito mais do mercado a ser atendido do que deferências à incentivos fiscais; demonstrando dessa forma, a preocupação com a agilidade na entrega de seus produtos ao cliente.




PCP (Planejamento e Controle da Produção) é um sistema de transformações e informes entre marketing, engenharia, fabricação e materiais, no qual são manuseadas as informações a respeito de vendas, linhas de produto, capacidade produtiva, potencial humano, estoques existentes e previsões para atender às necessidades de vendas (Pozo, 2001). De modo simplificado, é um conjunto de ações inter-relacionadas que tem por objetivo a coordenação entre o processo produtivo da empresa e os objetivos do cliente.



Lead time
é o tempo decorrido desde o começo até o término de um processo (por exemplo, processo de produção, distribuição e processamento de pedidos). Quanto menor o lead time, mais eficiente é o processo. O sistema integrado de logística direciona o desempenho das empresas para um lead time, o menor possível, entre o pedido, a produção e a demanda, de forma que o cliente receba seu produto ou serviço no momento e no local que desejar, conforme especificações predefinidas e com o preço desejado.



Parceiro operacional é o fornecedor que trabalha em sinergia com o seu cliente, visando ao bom desempenho no mercado e a satisfação do consumidor final.



Parceria é a forma de relacionamento entre cliente e fornecedor tendo como ponto forte a confiança mútua



Método ABC (Método do Custeio Baseado em Atividades) é a metodologia desenvolvida para facilitar a análise estratégica de custos relacionados com as atividades que mais impactam o consumo de recursos de uma empresa (Nakagawa, 1994). A classificação de estoques que emprega o método de custeio baseado em atividades é decorrente da análise cruzada da criticidade dos itens de estoque em análise e de sua situação de acordo com o método ABC, segundo a ótica do valor ou da quantidade (Martins e Alt, 2001). A classe A representa itens mais importantes (geralmente em menor quantidade); B, itens intermediários e C, itens menos importantes que os pertencentes à classe B (geralmente em maior quantidade). É muito comum o uso do método ABC como suporte do processo de JIT- Just-in-time, da Reengenharia de Processos, da gestão do Processo de Qualidade Total, na tomada de decisões de investimentos em Tecnologias Avançadas de Produção e na avaliação de Desempenhos Operacionais e Econômicos (Nakagawa, 1994).



Tela 30
MÓDULO 3 – NOÇÕES BÁSICAS DE SISTEMA LOGÍSTICO
Exemplificação baseada em uma situação de comercialização apresentada por Martins e Alt, 2001.

Para melhor interagirmos com o funcionamento de um sistema integrado de logística, simulamos a seguinte situação:

De um lado, dois grandes fabricantes de aparelhos e acessórios para telefonia celular resolvem se unir para atender um nicho de mercado que está buscando atender suas atuais necessidades de comunicação de maneira personalizada. Do outro lado do sistema está um consumidor que deseja comprar um telefone celular.

O consumidor disposto a satisfazer seu desejo se dirige a uma revendedora de telefones celulares (parceira da união desses dois fabricantes) e é recepcionado por uma gentil vendedora que o atende com presteza, pois percebeu nele um potencial comprador. Quando o consumidor expõe as características do produto (no caso, celular) que satisfazem as suas necessidades de comunicação, a vendedora, auxiliada por um computador, lhe mostra na tela as diferentes opções de marcas e modelos, incluindo alguns já disponíveis na loja. Dessa forma, ela passa confiança ao consumidor na representação virtual do produto. Uma vez tomada a decisão relativa à marca a ser adquirida, a gentil vendedora passa a ajudá-lo na escolha de um modelo. Tomada a decisão relativa ao modelo, a vendedora começa a mostrar as diferentes opções de cores e acessórios tais como fone de ouvido, viva voz e capas de proteção, compondo juntos, um produto que realmente satisfaça o consumidor.

Para espanto do potencial comprador, após definição completa do aparelho, a vendedora lhe apresentou o preço final do celular e a provável data de entrega, graças às informações disponibilizadas pelos fabricantes (consórcio), em tempo real. O consumidor acha justo o preço e o prazo de entrega, e resolve adquiri-lo por meio de cartão de crédito. O cartão é então passado no terminal ligado ao agente financeiro, que mostra que a transação pode ser efetivada. Além disso, é claro, o consumidor quer saber a data real que receberá o aparelho dos seus sonhos. Para isso a vendedora volta ao computador e aciona o fabricante, colocando o pedido com todos os detalhes escolhidos pelo consumidor. Finalmente, o fabricante após registro da ordem de pedido, aciona as áreas de operação industrial (produção) e de distribuição física, retornando à eficiente vendedora a informação de que o produto será entregue à revendedora conforme as especificações, na da tarde do dia seguinte (terça-feira); fato que deixou o consumidor muito satisfeito com a revendedora.



Tela 31
MÓDULO 3 – NOÇÕES BÁSICAS DE SISTEMA LOGÍSTICO

Na simulação nós identificamos os seguintes componentes do sistema integrado de logística:


• O consumidor/cliente, principal ator da história narrada e alvo do sistema;

A área comercial, que teve como protagonista a gentil vendedora e, sem menos importância, o setor de marketing e de informática que souberam, respectivamente, instruir seus funcionários e implantar um sistema computacional eficaz;

A fábrica, que ao receber o pedido acionou todos os setores que integram o seu sistema de produção (operação industrial) e passou com clareza e rapidez as informações solicitadas e necessárias à venda do produto;

A área de administração e finanças, que pôde dar início ao esquema de contabilização e do fluxo de caixa, por meio da tesouraria;

O fornecedor, que também atendeu com prontidão às fábricas consorciadas; exercendo dessa forma o papel de parceiro operacional no negócio efetivado;

A área de distribuição física, que prontamente requisitou ao setor de transportes uma consulta na sua programação de rotas na região da revendedora e assim, definiu a data e período de entrega;

E, fechando o ciclo, o consumidor/cliente, que passou de potencial comprador a consumidor final e propagador dos bons resultados obtidos junto à revendedora.

É apropriado lembrar que já foi discutido o “valor logístico” de um produto ou serviço e que nesse exemplo ele fica bem claro no momento em que o consumidor achou que o preço estava justo para o produto adquirido. Esse fato se dá, naturalmente, porque houve criação de valor de tempo (disponibilidade das fábricas) e de lugar (velocidade na distribuição), além do atendimento (por meio da vendedora) e qualidade (representada pela satisfação do consumidor).



Tela 32
MÓDULO 3 – NOÇÕES BÁSICAS DE SISTEMA LOGÍSTICO
Resumo

A percepção que se deve ter de um sistema logístico (formado pelos conjuntos de logística de entrada e de saída) deve ser a de um sistema integrado, onde seus componentes trabalham em sinergia com objetivo primeiro de prover o nível de serviço necessário para gerar vendas e controlar os custos logísticos. Dessa forma, as empresas não devem isolar os segmentos de entrada e de saída sob pena de não atingir tais objetivos e gerar insatisfação de seus clientes.

Nesse contexto, podemos concluir que as empresas que não operam de maneira sistêmica, ou até as que nem pensam em assim operar, correm tanto riscos de fracasso quanto aquelas que simplesmente ignoram os “sinais” externos (como preço e nível de serviços oferecidos por seus concorrentes). Logo, deduzimos que a “vida útil” da empresa passa então a declinar até que a sua completa exclusão do mercado consumidor seja consolidada.

A logística empresarial atual requer uma perfeita integração entre todas as áreas da empresa, como parcerias dos diversos segmentos de “ponta” (atacadistas, varejistas, clientes, fabricantes e fornecedores) e até de seus concorrentes. Gerando uma espécie de “cumplicidade” entre os atores e os atos logísticos.

Uma outra questão a ser considerada é: o gerente logístico precisa implementar modificações no sistema logístico da sua empresa. Ou seja, ele precisa estruturar os produtos ou serviços oferecidos, de acordo com as novas realidades da demanda e da competitividade do ambiente de negócio. Sendo assim, o gerente logístico deve, nas tomadas de decisões logísticas, ponderar fatores advindos do mercado ou de concorrentes; mas também, da tecnologia e das regulamentações do governo, que frequentemente influem, de modo significativo, nas decisões logísticas.



Unidade 1 Módulo 4
Tela 33
MÓDULO 4 – NOÇÕES DE SISTEMA DE INFORMAÇÃO
1 - A informação e o sistema logístico

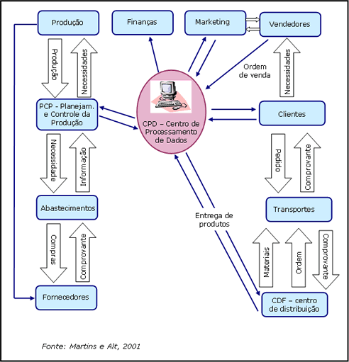
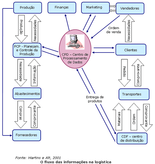
Com a disseminação da informática nos negócios, incluindo hardware e software de computadores, o manuseio da informação tornou-se muito mais formalizado e ágil, permitindo que o processamento dos negócios seja feito em tempo real e devidamente documentado. Fato que tornou o sistema de informação um aliado poderoso no planejamento e controle do sistema logístico de uma empresa.

O sistema de informações gerenciais refere-se a todo equipamento, procedimentos e pessoal que criam um fluxo de informações utilizadas nas operações diárias de uma empresa e desempenha, dentro da logística, um papel de suporte ao gerenciamento e controle global das atividades da mesma (Ballou, 1993). Esse fluxo de informações pode ser físico (documentos – papéis, por exemplo) ou intangível (caso de informações passadas de boca-a-boca), e sua movimentação dentro de um sistema logístico pode ser melhor compreendia na a seguir:

O sistema de informação pode auxiliar na tomada de decisão com o uso das suas funções básicas de:

  • armazenagem de dados e informações;
  • processamento de dados e informações;
  • análise de dados e informações;
  • recuperação de dados e informações.


Sistema de informações gerenciais“... é um sistema integrado homem/máquina, que providencia informações para apoiar as funções de operação, gerenciamento e tomada de decisão numa organização” (Davis, 1974 in Ballou, 1993).




Tela 34
MÓDULO 4 – NOÇÕES DE SISTEMA DE INFORMAÇÃO
2 - Níveis hierárquicos

A Hierarquia de utilização de um sistema de informações logísticas é apresentada na figura a seguir:

Ballou (1993) separa as necessidades de informações logísticas em quatro níveis. Os níveis 1 e 2 são ligados às atividades operacionais e, portanto, exigem maior velocidade no fluxo de informação; o nível 3 às atividades pertencentes ao nível tático e o nível 4, às atividades que definem o planejamento estratégico (em longo prazo). Cada um desses níveis é assim determinado:

  • Nível 1: refere-se às transações e às consultas tais como verificação de estoque e situação do andamento de pedidos. Seus usuários normalmente são o pessoal operacional – por exemplo os funcionários administrativos.
  • Nível 2: envolve o uso de informações por supervisores de primeira linha. Os supervisores de transporte e de depósito que precisam, dentre outras, obter informações diárias na forma de relatórios de andamento e planejamento referentes às atividades típicas de seus departamentos, são considerados bons exemplos.
  • Nível 3: trata-se de uma extensão do nível 2 (nível de supervisão) e sua diferenciação está no período de seu ciclo de replanejamento, que deve ser superior a um dia e inferior a um ano. Suas atividades geralmente envolvem a média gerência onde, por exemplo, os gerentes de distribuição física exercem a atividade de seleção de transportadoras.
  • Nível 4: envolve a definição de metas, políticas e objetivos, decidindo toda a configuração do sistema logístico e, portanto, os recursos necessários para executar a distribuição e o suprimento. Neste nível, procedimentos manuais e armazenagem de dados sem acesso instantâneo (off-line) são aceitáveis, geralmente porque os dados não são consultados diariamente.

É importante lembrar que a hierarquia de planejamento e controle, normalmente não é facilmente identificável em pequenas empresas. Segundo Ballou (1993), numa pequena empresa as mesmas tarefas gerenciais precisam ser executadas, porém, por menos pessoas. E não é preciso possuir um sofisticado sistema automatizado de informações: um sistema basicamente manual é mais adequado as suas necessidades e é muito mais prático.



Tela 35
MÓDULO 4 – NOÇÕES DE SISTEMA DE INFORMAÇÃO
3 - Estrutura básica

O sistema de informações deve ser capaz de movimentar a informação desde os pontos onde é gerada até os pontos onde é necessária. O telefone e a correspondência são algumas das possíveis maneiras de transmissão da informação. A armazenagem já é outra função, tão importante quanto à transmissão, ela permite que dados fiquem disponíveis para posterior emprego na tomada de decisão sobre algum problema logístico. Logo, é válido concluir que um sistema de informação eficiente deve ter a capacidade de armazenagem de dados suficiente para atender às necessidades de informações da empresa.



Tela 36
MÓDULO 4 – NOÇÕES DE SISTEMA DE INFORMAÇÃO
A estrutura básica de um sistema de informações logísticas reflete as funções primárias de um sistema de informação, ou seja: (1) transferir, (2) armazenar e (3) transformar informação (por meio da codificação, manipulação matemática e estatística, classificação e consolidação). Para realizar essas importantes funções o sistema necessita de três elementos, apresentados na figura acima:
  • Entrada - É responsável pelo conjunto de fontes de dados, método para transferência desses dados e meios para disponibilizar esses dados para o processamento. Observa-se na figura anterior, que as entradas que compõem a base de dados são:

    dados de clientes: esses dados podem ser gerados pela fonte de “pedidos de venda”; podendo ser localização espacial, frequência e volume médio de compra, item de preferência etc.;

    registros da empresa: essas informações podem ser obtidas diretamente da fonte “registros internos” (informações contábeis, estatísticas sobre fornecedores, registro de pessoal etc.);

    informações publicadas: são informações que têm como fonte, por exemplo, revistas científicas e de comércio;

    dados gerenciais: são informações que normalmente não estão arquivadas nas empresas e sim, nas pessoas, como resultado das suas experiências. Esses dados podem ser de previsão de vendas futuras ou de metas a alcançar, por exemplo;

    outros: documentos usados no dia-a-dia de uma empresa podem ser fontes potenciais de dados; assim como pessoal operacional, gerentes, consultores internos e especialistas podem ser excelentes fontes de informação.



Tela 37
MÓDULO 4 – NOÇÕES DE SISTEMA DE INFORMAÇÃO
  • Sistema de computador e base de dados - Nesta fase intermediária entre a entrada e a saída, são realizadas quatro tarefas de suma importância:

    • Armazenagem de dados.
    • Processamento de dados.
    • Recuperação de dados.
    • Análise de dados.

É no processamento e na armazenagem da base de dados (que pode incluir tanto registros manuais quanto arquivos de computador) que se concentra a eficiência de um sistema de informação. Por essa razão, o gerente ou analista de logística deve dar maior importância a essas áreas; além do que, elas são responsáveis pela filtragem das informações com propósitos logísticos que chegam de muitas fontes e em diversos formatos.



Tela 38
MÓDULO 4 – NOÇÕES DE SISTEMA DE INFORMAÇÃO
Um ponto que também merece atenção por parte de gerentes ou analistas é a necessidade ou não, do armazenamento de dados em computadores; pois a velocidade e a conveniência são os benefícios obtidos da manipulação eficiente da informação. Porém, sabemos que a manutenção de uma base de dados não é gratuita e que a mesma precisa ser organizada para que possa ser utilizada de modo otimizado. Quanto mais acessível ficar a informação, mais cara será sua armazenagem e recuperação; o que justifica o uso de computadores.

Por exemplo, as informações referentes a controle de estoque, previsão de demanda e reservas de empresas aéreas devem ser organizadas de forma que possam ser acessadas de modo rápido (on-line, em tempo real) e fácil e, portanto, devem ser mantidas na base de dados de um computador. Por outro lado, as informações empregadas no planejamento estratégico (como localização de depósito) podem ser coletadas e armazenadas apenas quando necessárias, já que a consulta a essas informações normalmente é feita anualmente e, portanto, não exigem sua armazenagem em computadores; podendo ser acessadas nos arquivos da empresa (registros manuais).

Dessa maneira, concluímos que os dados:

mais importantes devem ser armazenados no computador;
menos importantes devem ser registrados manualmente; e
pouco usados e que podem ser recuperados a partir dos originais, caso da atividade de revisão da frota própria, simplesmente não devem ser mantidos de modo estruturado.

O gerente ou analista, para facilitar na seleção dos dados a serem armazenados, deve classificar a informação baseada, por exemplo, em critérios de:


• Importância da informação para a tomada de decisão.
• Velocidade com que uma informação deva ser recuperada.
• Frequência de acesso.



Tela 39
MÓDULO 4 – NOÇÕES DE SISTEMA DE INFORMAÇÃO

Quanto ao processamento de dados, é um dos componentes mais populares do sistema de informações e representa uma conversão relativamente simples dos dados arquivados em algo mais aproveitável, como ordem de venda e de entrega de produtos. Veja a figura a seguir:

No que diz respeito à recuperação de dados, sua aplicabilidade é enfocada, por exemplo, quando o funcionário de telemarketing de atendimento a clientes recebe uma ligação solicitando a situação atual de um determinado pedido, obrigando-o, muitas vezes, a realizar uma recuperação de dados (como data e hora do pedido) para processar e obter as informações atuais. Já com a análise dos dados é possível solucionar questões como – Quais modelos matemáticos e estatísticos devem ser empregados nas questões logísticas? Qual software de roteirização e programação deve ser escolhido? Qual software de programação e controle deve ser escolhido? Quais clientes podem ser mais vantajosos para a empresa? Qual a previsão de demanda de um determinado item para um determinado mês? – O objetivo é fazer o sistema procurar a melhor alternativa possível dentre diversos cursos de ações alternativas.



Tela 40
MÓDULO 4 – NOÇÕES DE SISTEMA DE INFORMAÇÃO
  • Saída - Este último elemento é responsável pela comunicação das saídas do sistema com o usuário. Existem diferentes tipos de saídas. A figura abaixo apresenta alguns:

Relatórios: como os que iniciam (1) ações, pedido de compra e ordem de entrega etc; (2) resumos gerenciais, com estatísticas de custos e desempenho; e (3) relatórios de posição de estoque ou de andamento de pedidos.
Documentos: como (1) manifestos de pedidos e ordens e (2) notas ficais.
Resultados das análises de dados: muitas vezes realizadas com o auxílio de softwares já existentes no mercado.



Tela 41
MÓDULO 4 – NOÇÕES DE SISTEMA DE INFORMAÇÃO
Tradicionalmente, informações relacionadas aos fluxos existentes em um sistema logístico eram estáticas. Hoje, segundo Dornier et al.(2000), a implantação de um projeto de sistema de informações requer algumas considerações:
  • Informações que foram geradas e coletadas devem estar disponíveis para serem transmitidas e utilizadas em tempo real. Onde quer que uma instalação, um armazém, um meio de transporte ou um container esteja no mundo, a informação sobre a situação de fluxo deve estar disponível, on line, em tempo real. Por exemplo, um veículo de carga pode usar um receptor do Global Positioning System – GPS e ter sua localização em tempo real, rastreada por satélite.
  • Deve haver compartilhamento de informações entre todos os segmentos do sistema, tanto internos quanto externos, de forma que todos possam obter as últimas informações a respeito do produto ou serviço. É o caso do EDI – Eletronic Data Interchange, que será comentado no módulo 7, e outras formas de comunicação eletrônica.
  • Por último, o sistema de informações deve ser flexível a fim de acompanhar as constantes mutações das soluções logísticas.


Global Positioning System – GPS: - É um sistema de rádio navegação por satélite que fornece a usuários, que possuam equipamento apropriado, coordenadas precisas de posicionamento tridimensional e informação sobre a navegação e o tempo.



Tela 42
MÓDULO 4 – NOÇÕES DE SISTEMA DE INFORMAÇÃO
Resumo

Com a disseminação da informática no ambiente dos negócios, os computadores passaram a ser os principais mantedores do sistema de informação das empresas. Um sistema de informações logísticas gera informação que é utilizada por grande variedade de pessoas, dentro e fora da empresa, desde a alta gerência até o cliente que quer acompanhar a situação atual do seu pedido, por exemplo. Ele é composto basicamente por: (1) entrada; (2) processamento e (3) saída. Seu nível de complexidade depende, dentre outros, do gerenciamento e conhecimento das necessidades dos diversos tipos de informações para tomada de decisão e da rapidez com que a informação deve ficar disponível.

O sistema de informação em si é o planejamento estratégico de qual informação é necessária para quem deva tomar uma decisão que envolva algo prioritário para a competitividade da empresa e ao contrário do que pensam algumas pessoas, independe da informática. Ele é uma ferramenta empregada para a circulação da informação em qualquer nível; contribuindo, sobremaneira, para a velocidade da propagação da informação.

As necessidades de informações logísticas podem ser separadas em quatro níveis: onde os níveis 1 e 2 são ligados às atividades operacionais e, portanto, exigem maior velocidade no fluxo de informação; o nível 3 às atividades pertencentes ao nível tático; e por fim, o nível 4, às atividades que definem o planejamento estratégico (em longo prazo).

No que diz respeito à escolha de sofisticação de implantação, é interessante ressaltar que em empresas de pequeno porte, geralmente, não há a necessidade da implementação de um sofisticado sistema automatizado de informações. Para elas um sistema basicamente manual é mais adequado as suas necessidades e muito mais prático. Portanto, a implementação de um sistema de informação depende de vários fatores, que vão desde o porte da empresa até a exigência de informações solicitadas por clientes e que, devem ser ponderados e considerados.