2 - Modelando nós e suas características

A informação mais simples que um diagrama de implantação pode fornecer é uma modelagem do hardware onde o sistema deverá funcionar. Sob essa ótica, um diagrama de implantação nada mais é do que um simples diagrama de redes, semelhante ao que é feito há anos por equipes de TI em outras ferramentas de diagramação (como o Ms Visio por exemplo).

O que mais difere são os ícones utilizados: enquanto na UML só temos ícones de caixas para representar um recurso computacional, nas outras ferramentas de diagramação temos vários desenhos diferentes que representam racks, switches, servidores, storages, firewalls, modems etc. Veja como um nó é representado na UML:

Layout de diagramação de um nó na UML

Esteticamente falando, essas outras ferramentas permitem diagramas desenhos muito mais “belos”. Veja dois exemplos abaixo, um diagrama feito no Ms Visio e outro feito em ferramenta UML:

Exemplo de diagrama de arquitetura de hardware feita em Ms Visio

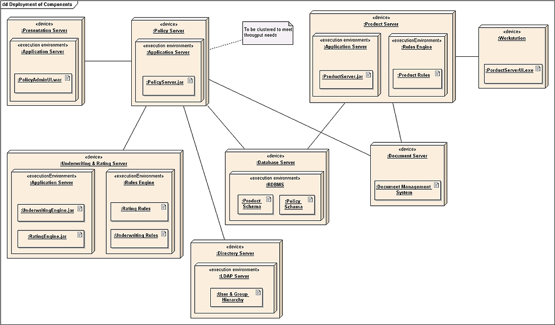
Exemplo de diagrama de implantação feita em UML
Copyright © 2014 AIEC.